Menu
❄️ RocketSeat❄️ Arte | Tipográfia | Estratégia | vendas | Design❄️ Nicho Adulto | AI | Motion | Mentorias | Facebook❄️ Coleção: Edição de Vídeos - Mateus Ferreira❄️ Coleção: Thiago Finch❄️ DROPSHIPPING | E-COMMERCE | Mercado Pago❄️ Motion | Blender | 3D | Social Media | Carrossel❄️ EBAC | Photoshop | Publicidade | Design | Adobe❄️ Flask | Bootcamp | C# | Python | NodeJS | React❄️ CURSOS | ALURA❄️ IDIOMAS | INGLÊS | Alemã | Tradução❄️ TRADER | LÓGICA DO PREÇO❄️ DROPSHIPPING E E-COMMERCE❄️ AI❄️ ZDM❄️ ALURA @TODOS❄️ PREMUIN
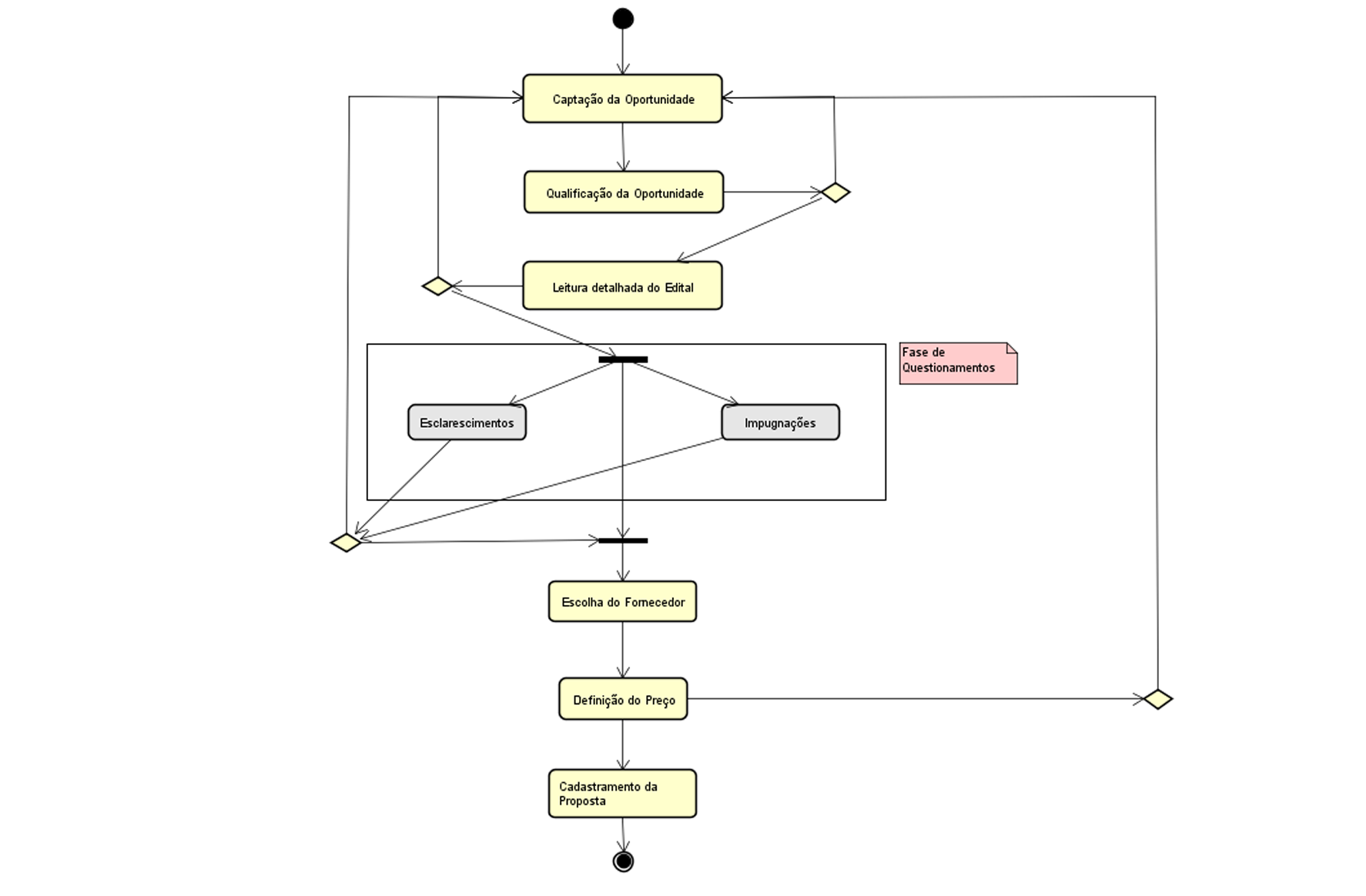
villa / CURSOS DIVERSOS / Licitante Extremo 2.0 / 14. Módulo 11- Fases de um pregão / 2. Fase Agendado / Materiais
Outros
-
PNGfasesagendado.png cloud_download
